SSH session 到底会加载哪些环境变量?
很多研发同学日常需要登录机器(物理机或虚拟机),读完本文你一定会有收获。 本文开头先抛出 3 个问题,足以总结全文内容,也能引起你的兴趣:
- SSH 会话可以分成哪些种类?
ssh your-name@your-host,登上目标机器后执行env命令输出的环境变量是从哪些文件加载的?ssh your-name@your-host -- env,env命令输出的环境变量是从哪些文件加载的?
全文经过 GPT-5 的润色,与 strace 结果分析有关内容由 Claude Sonnet 4(沉思)参与完成。
背景
我工作内容中的很大部分是维护一个基于 SSH 的作业平台。别看这个平台听起来非常原始和简单, 它支撑了全公司的服务器运维、K8s Node 运维、大数据组件运维、数据库运维、潮汐混部、7 层负载均衡配置分发等核心底层业务。
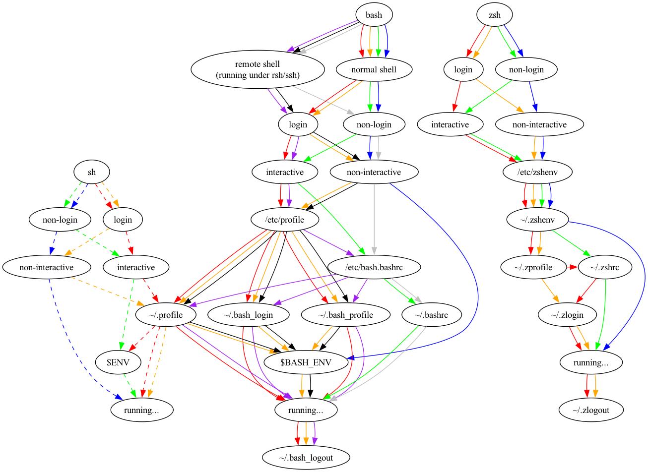
用下面这幅图来形容都不为过:

2025 年的今天,许多平台用户对 Linux、SSH、Shell 都不甚了解,也不上网搜索,经常直接向我提出这样的问题:
“我的脚本通过堡垒机登录到机器上后可以正常执行,为什么用你的平台就会报错,环境变量怎么都找不到了呢?”
@flowblok 的结论
感谢 [@Julia Evans] 的漫画小册子 《The Secret Rules of the Terminal》, 其中提到了一篇博客:《Shell startup scripts》 作为资料来补充说明
.bashrc和.bash_profile的区别。
@flowblok 在 《Shell startup scripts》 里画的图实在太复杂了,他说他通读了各路资料,不明觉厉啊!

总结上图,在 SSH 登录启动 Bash 时,加载什么环境脚本需要考虑以下几个因素:
- 是否是登录 Shell(login shell)?这一点可以通过 Bash 执行
shopt login_shell来判断。 - 是否是交互式 Shell(interactive shell)?这一点可以通过 Bash 执行
tty来判断。
本人精力有限,本文只会探讨 bash shell 的行为,其他 shell(如 zsh、fish)不在本文讨论范围内。欢迎大家给我分享其他 shell 有意思的表现。
验证实验
让我们来验证一下 @flowblok 的结论。
实验环境:
- 机器:OrbStack 上的 Ubuntu 25.04 虚拟机
- Terminal Emulator:Warp
不同的 Linux 发行版会有不同的表现,欢迎向我补充不同发行版的不同表现。
是否登录和是否交互排列组合傻傻分不清楚
查阅资料我们可以知道,login、interactive、non-login、non-interactive 可以组合成 4 种不同的 Shell 会话。
login + interactive
这是最常见的会话形式。通过 ssh $username@$hostname 登录机器后执行 shopt login_shell 和 tty 能看到 login_shell on
和 /dev/pts/X。
login + non-interactive
一般不会出现这种会话。使用命令
ssh -i ~/.ssh/spencercjh_id_rsa root@192.168.139.193 -- 'bash --login -c "shopt login_shell; tty"' 可以强行制造,这个命令会输出
login_shell on 和 not a tty。
non-login + interactive
一般不会出现这种会话。ssh $username@$hostname 后再次执行 bash 打开一个会话(注意没有使用 --login flag),然后
$ shopt login_shell: login_shell off,$ tty: /dev/pts/X。
使用 Warp 的 Warpify SSH Sessions 功能也会进入这种会话。其原因会在后文介绍。
non-login + non-interactive
这是背景中提到的作业平台使用的 SSH 会话类型,用户疑惑的原因就在这种会话与其他会话的特殊性。
执行命令 ssh $username@$hostname -- shopt login_shell; tty,该命令会输出 login_shell off 和 not a tty。
拓展:SSH Session 的创建过程
使用 strace 看看 sshd 创建 SSH Session 的过程,来解释为什么 Warp 的 Warpify SSH Sessions 功能会影响
shopt login_shell 的结果。
$ ps -aux | grep sshd
root 284 0.0 0.0 9836 3144 ? Ss 01:55 0:00 sshd: /usr/sbin/sshd -D [listener] 0 of 10-100 startups
$ sudo strace -f -e trace=execve -p 284
Warpify SSH Sessions 行为

可以发现 Warpify 实际上是替换了 SSH 登录命令,改成了实现增强功能的一大串脚本。
这时打开 Warpify SSH Sessions 功能,再登录机器,strace 结果太多了,交给大模型分析一下:
进程树结构:
sshd (PID 284) - 主 SSH 守护进程
│
├── sshd-session (PID 147767) - 处理单个连接的会话进程
│
├── sh (PID 147779) - 执行 MOTD 脚本
│ └── run-parts + MOTD 脚本们 (PID 147780-147787)
│
└── bash (PID 147789) - 用户的实际 Shell
└── 大量子进程 (PID 147790+) - Warp Terminal 的功能进程
进一步查看 strace 记录可以发现 Warpify SSH Session 后,用户的 Bash 进程是通过
/usr/bin/bash", ["bash", "--rcfile", "/dev/fd/63"] 的方式启动的。


原始行为
关闭 Warp 的 Warpify SSH Sessions 功能,使用 ssh $username@$hostname 登录机器。有了上面的经验,我们直接看 Bash 进程的启动方式:


可以发现 Bash 是通过 "/bin/bash", ["-bash"] 的方式启动的。阅读 man bash 可以发现:
INVOCATION
A login shell is one whose first character of argument zero is a -, or one started with the --login option.
综上,-bash 等于 --login,所以 ssh $username@$hostname 的行为等同于 ssh $username@$hostname -- bash --login,
因此默认情况下打开的 SSH Session 是 login shell。而 Warpify SSH Sessions 功能修改了这一行为,丢失了 --login flag,所以
shopt login_shell 结果是 off。
环境变量脚本如何加载?
在下面的文件中增加 export ENV_XXXX="this is XXXX" 的环境变量:
/etc/environment(这是 @flowblok 没有提到的全局环境文件)/etc/profile/etc/profile.d/custom.sh(这是 @flowblok 没有提到的自定义脚本)/etc/bash.bashrc/root/.profile/root/.bash_login/root/.bash_profile/root/.bashrc
然后分别执行开头提到的 2 个命令:
$ ssh $username@$hostname
$ env | grep ENV
$ ssh $username@$hostname -- 'env | grep ENV'
结果与 @flowblok 写得八九不离十了。

登录交互会话
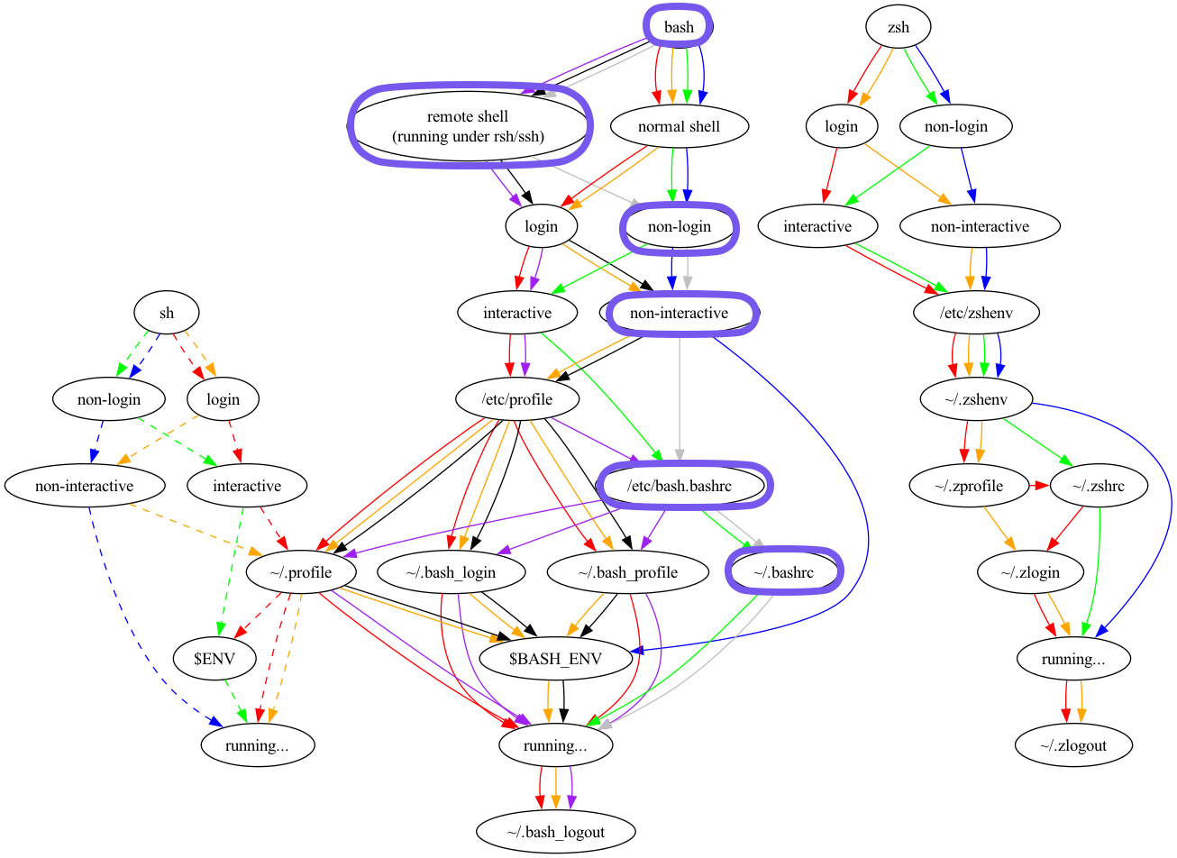
首先 @flowblok 没有提到 /etc/environment 文件,这是两种会话都会加载的。
可以发现 login + interactive 会话会加载紫色线路上的文件。查看 /etc/profile 的内容可以发现:
if [ -d /etc/profile.d ]; then
for i in $(run-parts --list --regex '^[a-zA-Z0-9_][a-zA-Z0-9._-]*\.sh$' /etc/profile.d); do
if [ -r $i ]; then
. $i
fi
done
unset i
fi
它会加载 /etc/profile.d 中的脚本。
当 ~/.profile、~/.bash_login 和 ~/.bash_profile 同时存在时,只会加载
~/.bash_profile。并且它们还按照一定的顺序来工作,这一点我们可以进一步做实验来验证。

当我们把 ~/.bash_profile 移走后,~/.bash_login 就开始工作了。

类似地,当我们把 ~/.bash_login 移走后,~/.profile 就开始工作了。在我这个发行版中 ~/.profile 里还会加载 ~/.bashrc:
# ~/.profile: executed by Bourne-compatible login shells.
export ENV_PROFILE="this is ~/.profile"
echo "this is ~/.profile"
if [ "$BASH" ]; then
if [ -f ~/.bashrc ]; then
. ~/.bashrc
fi
fi

这一点在 man bash 中的 INVOCATION 里已经有所提及(可能 @flowblok 也写了而我没仔细读……)。
When
bashis invoked as an interactive login shell, or as a non-interactive shell with the--loginoption, it first reads and executes commands from the file/etc/profile, if that file exists. After reading that file, it looks for~/.bash_profile,~/.bash_login, and~/.profile, in that order, and reads and executes commands from the first one that exists and is readable. The --noprofile option may be used when the shell is started to inhibit this behavior.
文档里说了,在读取 /etc/profile 后,会依次读取并执行 ~/.bash_profile、~/.bash_login 和 ~/.profile,关键后面还有半句 from the first one that exists and is readable,这意味着它执行完一个脚本以后就不会再继续读取执行了。
非登录非交互会话
/etc/environment 的问题不再赘述。
这里的读取逻辑也在 man bash 中的 INVOCATION 有提及。
If bash determines it is being run non-interactively in this fashion, it reads and executes commands from /etc/bash.bashrc and ~/.bashrc, if these files exist and are readable.
实验观察到的行为与之保持一致。

总结
- SSH 会话可以分成 4 种类型:login + interactive、login + non-interactive、non-login + interactive、non-login + non-interactive。
ssh your-name@your-host会加载/etc/environment、/etc/profile(以及/etc/profile.d下的脚本)、/etc/bash.bashrc、~/.bash_profile、~/.bash_login(如果~/.bash_profile不存在)、~/.profile(如果~/.bash_profile和~/.bash_login都不存在)。ssh your-name@your-host -- $CMD会加载/etc/environment、/etc/bash.bashrc、~/.bashrc。
后记 1:环境脚本还会影响 SFTP 的工作
维护作业平台的时候我还经常被用户扔过来这样的日志:
get sftp client: packet too long
最后排查下来都是由于 磁盘满了,导致作业平台无法把用户脚本分发到目标机器上去。
没想到在公司里做上述实验的时候,也复现了这样的问题。
当我在 ~/.bashrc 中增加 echo "YOU CAN't echo here" 后,SFTP 就报错了。
sftp -i ~/.ssh/spencercjh_id_rsa root@192.168.139.193
Warning: Permanently added '192.168.139.193' (ED25519) to the list of known hosts.
Received message too long 1498371360
Ensure the remote shell produces no output for non-interactive sessions.
SFTP 是如何工作的
话不多说,直接使用 strace + 大模型分析。
$ strace -f -e trace=write,read,execve -p 284
执行过程
客户端 SSH 连接 服务端
┌─────────┐ ┌─────────┐ ┌─────────────────┐
│ sftp │◄────────►│ 加密通道 │◄────────►│ sshd (148831) │
│ client │ │ │ │ ↓ │
└─────────┘ └─────────┘ │ sshd (148842) │ ← SSH session
│ ↓ │
│ bash (148843) │ ← Shell 启动器
│ ↓ │
│ sftp-server │ ← 真正的 SFTP 服务
└─────────────────┘
# 1. SSH 协议握手
[pid 148831] write(4, "SSH-2.0-OpenSSH_9.9p1 Ubuntu-3ub"..., 41) = 41
[pid 148831] read(4, "SSH-2.0-OpenSSH_9.9", 21) = 21
# 2. 密钥交换
[pid 148832] write(4, "\0\0\4\214\n\24\n\20\271\355\33\22...", 1168) = 1168
# 3. 用户认证
[pid 148832] write(6, "\0\0\0\4root", 8) = 8
# 4. 请求 SFTP 子系统
[pid 148842] write(6, "\0\0\0!q", 5) = 5
[pid 148842] write(6, "\0\0\0\34/usr/lib/openssh/sftp-server", 32) = 32
# 5. 🎯 创建 Shell 来启动 sftp-server
[pid 148843] execve("/bin/bash", ["bash", "-c", "/usr/lib/openssh/sftp-server"], ...)
# 6. Shell 读取配置文件
[pid 148843] read(3, "# System-wide .bashrc file for i "..., 2371) = 2371
[pid 148843] read(3, "# ~/.bashrc: executed by bash(1)"..., 3170) = 3170
# 7. 💥 执行你的 echo 语句
[pid 148843] write(1, "YOU CAN't echo here\n", 20) = 20
# 8. SFTP 进程读取到被污染的数据
[pid 148842] read(10, "YOU CAN't echo here\n", 32768) = 20
# 9. Shell 启动真正的 sftp-server
[pid 148843] execve("/usr/lib/openssh/sftp-server", ...)
# 10. 💀 SFTP 进程因协议错误退出
[pid 148842] +++ exited with 255 +++
可以看到,由于使用了 "/bin/bash", ["bash", "-c", "/usr/lib/openssh/sftp-server"] 启动 sftp-server,这个会话会按照上面 non-login & non-interactive 的路径,加载 /etc/bash.bashrc 和 ~/.bashrc。
SFTP 协议
# SFTP 客户端发送初始化消息
[pid 148842] write(9, "\0\0\0\5\1\0\0\0\3", 9) = 9
↑长度=5 ↑类型=1 ↑版本=3
# Shell 的输出破坏了响应流
[pid 148843] write(1, "YOU CAN't echo here\n", 20) = 20
# SFTP 进程读取到混合数据
[pid 148842] read(10, "YOU CAN't echo here\n", 32768) = 20
# 客户端期望的格式:
正确: [长度4字节][消息类型][数据...]
例如: 0x00000009 0x02 [版本响应数据]
# 实际收到的数据:
错误: "YOU CAN't echo here\n" + [正确的 SFTP 响应]
↑被解释为长度字段
# ASCII "YOU " = 0x594F5520 = 1498371360
# 这就是 "packet too long 1498371360" 的来源!
综上,只要在 SFTP 工作的过程中系统有任何意外输出,都会破坏其二进制协议,导致报错 get sftp client: packet too long。
后记 2:厘清 tty 相关概念
- TTY: Teletypewriter
- PTY: Pseudo Terminal
- PTS: Pseudo Terminal Slave
Terminal Emulator ←→ PTY Slave ←→ TTY Driver ←→ PTY Master ←→ Program (SSHD)
正如 Julia Evans 所言,终端有关的知识太零散了。感兴趣的朋友可以阅读:《The Secret Rules of the Terminal》。
下一篇文章将会继续和 tty 有关,详解 kubectl exec,尽情期待。
后记 3:为什么会有这样的 SSH 任务平台存在,而不是直接用 Ansible?
个人愚见:
- 公司堡垒机项目年久失修,连现在算法工程师大规模使用的 vscode remote SSH 开发都不支持,更何况 Ansible。
- (感觉)全公司上上下下会 Ansible 的人越来越少。至少我是不会 Ansible 的,真遗憾……
- 大公司内倾向于造新轮子,从而实现 ClickOps,而非使用 GitOps 范式,使用命令行工具。(当然你可以说这是实践 Developer Portal 🤡)
- 开发平台才能解决 Ansible 解决不了的问题。
后记 4
感谢 cherry-studio。
